Вопрос по работе в ModelBuilder

Не знаете, где задать вопрос? Задавайте здесь.
Ответить
notice
Новоприбывший
Сообщения: 1
Зарегистрирован: 30 апр 2016, 17:56
Репутация: 0

Вопрос по работе в ModelBuilder

Сообщение notice » 30 апр 2016, 18:16

Здравствуйте, недавно начал работу с ModelBuilder и , само собой, как у новичка возник вопрос.

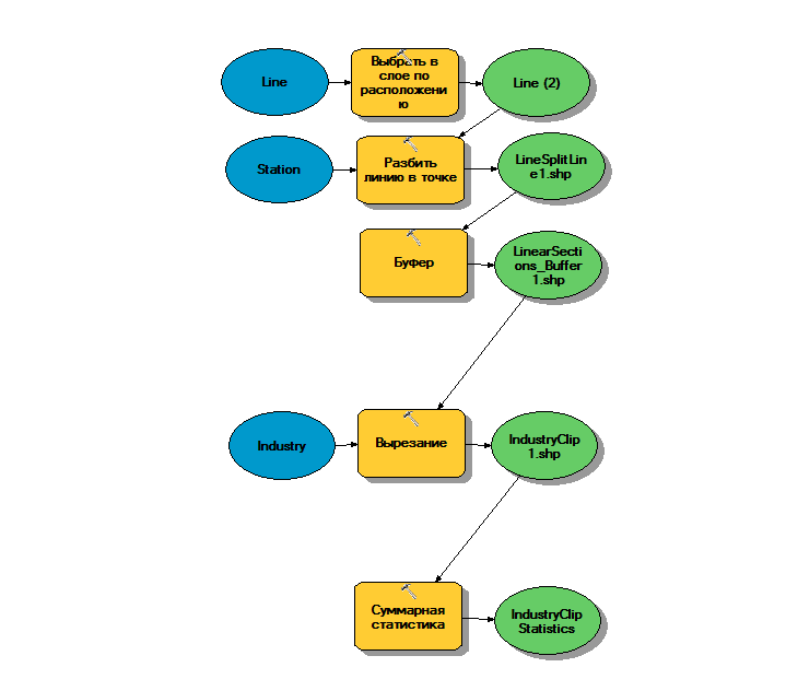
Имеется дорога, разбитая на отрезки, вдоль дороги имеются различные сооружения. Моя задача выявить общее влияние объектов на каждом отрезке, находящихся в буферной зоне(объекты имеют определенную оценку влияния на дорогу). Проблема заключается в том, как правильно построить схему, чтобы программа выдавала конечное значение не на всем участке дороги, а именно на каждом отрезке, а так же не могу сообразить как в одну модель соединить сразу все слои с сооружениями(если быть точным то 6 слоев).

Свою модель прикрепил ниже, буду благодарен за помощь!
Вложения
модель1.png
модель1.png (20.69 КБ) 2037 просмотров

Ответить

Вернуться в «Я новичок!»

Кто сейчас на конференции

Сейчас этот форум просматривают: нет зарегистрированных пользователей и 7 гостей