СК 95 - прямоугольные координаты Меркатора.

Не знаете, где задать вопрос? Задавайте здесь.
vasy_171792
Новоприбывший
Сообщения: 10
Зарегистрирован: 08 ноя 2014, 12:30
Репутация: 0

СК 95 - прямоугольные координаты Меркатора.

Сообщение vasy_171792 » 08 ноя 2014, 12:39

Нужна помощь в нахождении формул для перевода из геодезических координат системы СК 95 в плоские прямоугольные координаты в поперечно-цилиндрической проекции Меркатора.

Аватара пользователя
bingeomap
Гуру
Сообщения: 506
Зарегистрирован: 06 июл 2012, 08:37
Репутация: 53
Откуда: Азербайджан, Баку

Re: СК 95 - прямоугольные координаты Меркатора.

Сообщение bingeomap » 08 ноя 2014, 12:55

С уважением,
Биннат Халилов

Аватара пользователя
Игорь Белов
Гуру
Сообщения: 2243
Зарегистрирован: 04 янв 2011, 22:00
Репутация: 1514
Откуда: Казань

Re: СК 95 - прямоугольные координаты Меркатора.

Сообщение Игорь Белов » 08 ноя 2014, 13:05

The purpose of computing is insight, not numbers

vasy_171792
Новоприбывший
Сообщения: 10
Зарегистрирован: 08 ноя 2014, 12:30
Репутация: 0

Re: СК 95 - прямоугольные координаты Меркатора.

Сообщение vasy_171792 » 08 ноя 2014, 13:46

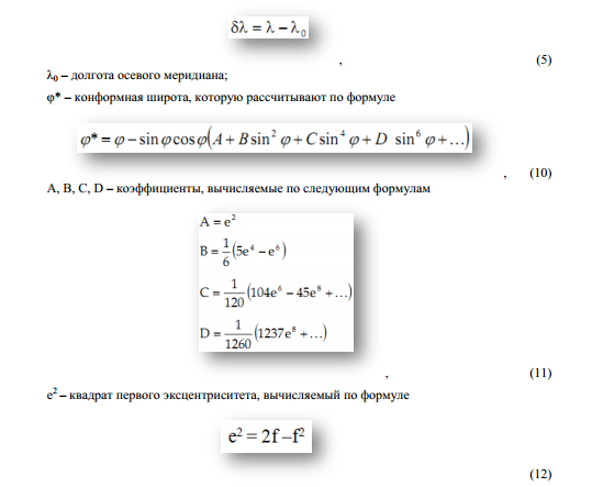
Спасибо за ответы, я эти формулы тоже находил в сети. Мне нужен учебник с формулами как в этом файле, я не понимаю откуда взялись формулы которые нам дал препод нигде в сети таких не нашёл.
Вложения
Снимок3.PNG
Снимок3.PNG (106.44 КБ) 14079 просмотров

vasy_171792
Новоприбывший
Сообщения: 10
Зарегистрирован: 08 ноя 2014, 12:30
Репутация: 0

Re: СК 95 - прямоугольные координаты Меркатора.

Сообщение vasy_171792 » 08 ноя 2014, 13:47

321231414
Вложения
Снимок4.PNG
Снимок4.PNG (27.04 КБ) 14079 просмотров

vasy_171792
Новоприбывший
Сообщения: 10
Зарегистрирован: 08 ноя 2014, 12:30
Репутация: 0

Re: СК 95 - прямоугольные координаты Меркатора.

Сообщение vasy_171792 » 08 ноя 2014, 13:48

12312312321
Вложения
Снимок6.PNG
Снимок6.PNG (57.78 КБ) 14079 просмотров

vasy_171792
Новоприбывший
Сообщения: 10
Зарегистрирован: 08 ноя 2014, 12:30
Репутация: 0

Re: СК 95 - прямоугольные координаты Меркатора.

Сообщение vasy_171792 » 08 ноя 2014, 13:48

1231312413431512131
Вложения
Снимок7.PNG
Снимок7.PNG (38.44 КБ) 14079 просмотров

vasy_171792
Новоприбывший
Сообщения: 10
Зарегистрирован: 08 ноя 2014, 12:30
Репутация: 0

Re: СК 95 - прямоугольные координаты Меркатора.

Сообщение vasy_171792 » 08 ноя 2014, 13:51

Может кто-то сталкивался с такими формулами как выше. И может назвать учебное пособие в которых они выводятся или в которых написано подробнее о переводе из одной системы в другую с использованием этих формул.

trir
Гуру
Сообщения: 5365
Зарегистрирован: 09 апр 2010, 19:30
Репутация: 1021
Ваше звание: просто мимо прохожу
Откуда: Ё-бург

Re: СК 95 - прямоугольные координаты Меркатора.

Сообщение trir » 08 ноя 2014, 14:29

учебник по картографии или высшей геодезии

vasy_171792
Новоприбывший
Сообщения: 10
Зарегистрирован: 08 ноя 2014, 12:30
Репутация: 0

Re: СК 95 - прямоугольные координаты Меркатора.

Сообщение vasy_171792 » 08 ноя 2014, 15:14

Гаусс Крюгер и Меркатор это разные проекции.

vasy_171792
Новоприбывший
Сообщения: 10
Зарегистрирован: 08 ноя 2014, 12:30
Репутация: 0

Re: СК 95 - прямоугольные координаты Меркатора.

Сообщение vasy_171792 » 08 ноя 2014, 15:20

видимо не суждено мне найти ответы. Ещё на рисунках h какое-то, это высота? Каким боком высота играет в проекции меркатора? На выходе ведь получается широта и долгота. С торрентов скачал все книги по геодезии, не где не нашёл того что мне нужно.

gamm
Гуру
Сообщения: 4185
Зарегистрирован: 15 окт 2010, 08:33
Репутация: -445565592
Ваше звание: программист
Откуда: Казань

Re: СК 95 - прямоугольные координаты Меркатора.

Сообщение gamm » 08 ноя 2014, 15:52

vasy_171792 писал(а):видимо не суждено мне найти ответы. Ещё на рисунках h какое-то, это высота?
если вы про sinh, то это одно слово :mrgreen:

ваш преподаватель, похоже, "птенец МИИГАиКА", дает разложения в ряд для ручного счета. Ищите в учебниках высшей геодезии для этого ВУЗа, там все это есть.

для практических нужд достаточно формул, описанных в документации к PROJ4.

vasy_171792
Новоприбывший
Сообщения: 10
Зарегистрирован: 08 ноя 2014, 12:30
Репутация: 0

Re: СК 95 - прямоугольные координаты Меркатора.

Сообщение vasy_171792 » 08 ноя 2014, 16:28

спасибо за подсказку.

ericsson
Гуру
Сообщения: 3321
Зарегистрирован: 27 июл 2009, 19:26
Репутация: 748
Ваше звание: Вредитель полей

Re: СК 95 - прямоугольные координаты Меркатора.

Сообщение ericsson » 08 ноя 2014, 21:07

vasy_171792 писал(а):Гаусс Крюгер и Меркатор это разные проекции.
Гаусс-Крюгер и поперечный Меркатор - это одна проекция.

vasy_171792
Новоприбывший
Сообщения: 10
Зарегистрирован: 08 ноя 2014, 12:30
Репутация: 0

Re: СК 95 - прямоугольные координаты Меркатора.

Сообщение vasy_171792 » 09 ноя 2014, 15:55

ericsson писал(а):
vasy_171792 писал(а):Гаусс Крюгер и Меркатор это разные проекции.
Гаусс-Крюгер и поперечный Меркатор - это одна проекция.
нет. http://energoeffekt.gov.by/bioenergy/ht ... %B0/4.html

Ответить

Вернуться в «Я новичок!»

Кто сейчас на конференции

Сейчас этот форум просматривают: Bing [Bot] и 2 гостя