Использование скриптов на Python в ArcGIS 9.3.1
-
Anna_G
- Интересующийся
- Сообщения: 17
- Зарегистрирован: 13 янв 2014, 09:54
- Репутация: 2
Использование скриптов на Python в ArcGIS 9.3.1
Уважаемые форумчане, доброго времени суток!
Я новичок на этом форуме, да и вообще никогда не пользовалась этим видом общения, для меня это впервые, так что не обессудьте, если что не так. Меня интересует вопрос интегрирования математических моделей в ArcGis для визуализации полученных данных.
На форуме есть много интересных и полезных статей на тему программирования, к примеру вот "Использование скриптов-посредников на Python в моделях ArcGIS" http://gis-lab.info/qa/mb-python.html. Но они так и не дали мне понять общую картину.
Проблема вот в чем:
У меня есть модель рассеивания взвешенных частиц в воде (дифференциальные уравнения второго порядка). Модель отображает результат движения частицы в пространстве (по координатам x, y, z) в турбулентном потоке. Мне необходимо результаты расчетов по данной модели перенести на карту с геопривязкой. По каждому объекту точек получается очень много. И тут возникает вопрос на каком языке программирования писать скрипт данной модели? Изначально скрипт написан на Фортране. Его переписать в Питон или лучше выбрать какой-нибудь другой язык? Если да, то какой? Как это повлияет на скорость процесса? Смогу ли я такую большую модель (около 6000 строк) интегрировать в конструктор моделей ArcGIS (Model Builder)?
Может кто-нибудь сталкивался с такой задачей? Поделитесь, пожалуйста, опытом использования ArcGis как иллюстратора результатов моделирования. Заранее огромное спасибо!
Я новичок на этом форуме, да и вообще никогда не пользовалась этим видом общения, для меня это впервые, так что не обессудьте, если что не так. Меня интересует вопрос интегрирования математических моделей в ArcGis для визуализации полученных данных.
На форуме есть много интересных и полезных статей на тему программирования, к примеру вот "Использование скриптов-посредников на Python в моделях ArcGIS" http://gis-lab.info/qa/mb-python.html. Но они так и не дали мне понять общую картину.
Проблема вот в чем:
У меня есть модель рассеивания взвешенных частиц в воде (дифференциальные уравнения второго порядка). Модель отображает результат движения частицы в пространстве (по координатам x, y, z) в турбулентном потоке. Мне необходимо результаты расчетов по данной модели перенести на карту с геопривязкой. По каждому объекту точек получается очень много. И тут возникает вопрос на каком языке программирования писать скрипт данной модели? Изначально скрипт написан на Фортране. Его переписать в Питон или лучше выбрать какой-нибудь другой язык? Если да, то какой? Как это повлияет на скорость процесса? Смогу ли я такую большую модель (около 6000 строк) интегрировать в конструктор моделей ArcGIS (Model Builder)?
Может кто-нибудь сталкивался с такой задачей? Поделитесь, пожалуйста, опытом использования ArcGis как иллюстратора результатов моделирования. Заранее огромное спасибо!
-
Andrey Zhukov
- Гуру
- Сообщения: 838
- Зарегистрирован: 10 дек 2009, 23:24
- Репутация: 169
- Ваше звание: старик-гисовик
- Откуда: Москва
- Контактная информация:
Re: Использование скриптов на Python в ArcGIS 9.3.1
Для 9.3.1 вариантов немного. VBA,.NET, Python. Проще всего освоить Python.На каком языке программирования писать скрипт данной модели?
Никаких проблем. Можно хоть всю модель в скрипт преобразовать и встроить в другую модель.Смогу ли я такую большую модель (около 6000 строк) интегрировать в конструктор моделей ArcGIS (Model Builder)?
Насколько вообще принципиально использование ArcGIS? Визуализировать можно что угодно и как угодно. И в чем угодно.
Вы, собственно, что хотите увидеть? Карту? Схему? Видео?
-
Anna_G
- Интересующийся
- Сообщения: 17
- Зарегистрирован: 13 янв 2014, 09:54
- Репутация: 2
Re: Использование скриптов на Python в ArcGIS 9.3.1
Я принципиально не завязываюсь на ArcGIS, просто на выходе у меня должна получиться карта местности с географическими координатами и нанесенными на нее масштабами воздействия (пятном воздействия), посчитанными по моей модели. Пока что я не вижу другого варианта исполнения.
Скажите, а если я перейду на более новую версию ArcGIS, сможет ли она также интегрироваться с Питоном или придется переписывать ее в другой язык снова?
Скажите, а если я перейду на более новую версию ArcGIS, сможет ли она также интегрироваться с Питоном или придется переписывать ее в другой язык снова?
-
trir
- Гуру
- Сообщения: 5365
- Зарегистрирован: 09 апр 2010, 19:30
- Репутация: 1021
- Ваше звание: просто мимо прохожу
- Откуда: Ё-бург
Re: Использование скриптов на Python в ArcGIS 9.3.1
Сгенерировать XYZ-файл и открыть как слой
-
Anna_G
- Интересующийся
- Сообщения: 17
- Зарегистрирован: 13 янв 2014, 09:54
- Репутация: 2
Re: Использование скриптов на Python в ArcGIS 9.3.1
Можно сказать и так. На самом же деле все немного сложнее: модель считает в каждом узле сетки (которую мы задаем самостоятельно в зависимости от глубины водоема) концентрацию взвешенных веществ, а потом по этим данным необходимо построить поле концентрации и нанести его на карту с привязкой к географическим координатам.trir писал(а):Сгенерировать XYZ-файл и открыть как слой
-
Andrey Zhukov
- Гуру
- Сообщения: 838
- Зарегистрирован: 10 дек 2009, 23:24
- Репутация: 169
- Ваше звание: старик-гисовик
- Откуда: Москва
- Контактная информация:
Re: Использование скриптов на Python в ArcGIS 9.3.1
Нет, для версий 10.0-10.2 ничего переписывать не придется. Обратная совместимость есть. Но в новых версиях намного больше инструментов для разработки, хотя VBA уже упразднен.
Если есть ресурсы для покупки лицензии ArcGIS - то пожалуйста, можете с ним работать. Но с вашими задачами вполне хватит и QGIS.
Если есть ресурсы для покупки лицензии ArcGIS - то пожалуйста, можете с ним работать. Но с вашими задачами вполне хватит и QGIS.
-
trir
- Гуру
- Сообщения: 5365
- Зарегистрирован: 09 апр 2010, 19:30
- Репутация: 1021
- Ваше звание: просто мимо прохожу
- Откуда: Ё-бург
Re: Использование скриптов на Python в ArcGIS 9.3.1
А в чём проблема, у вас что - исходные данные не привязаны? Так привяжите. У вас поверхность, есть же куча текстовых формат для TIN и GRID, например LandXML.
-
Anna_G
- Интересующийся
- Сообщения: 17
- Зарегистрирован: 13 янв 2014, 09:54
- Репутация: 2
Re: Использование скриптов на Python в ArcGIS 9.3.1
Проблема не в привязке, а в программировании и исполнении задачи по интеграции модели с картой. Изначально вопрос-то стоял какой язык использовать и как все компилировать.trir писал(а):А в чём проблема, у вас что - исходные данные не привязаны? Так привяжите. У вас поверхность, есть же куча текстовых формат для TIN и GRID, например LandXML.
-
Anna_G
- Интересующийся
- Сообщения: 17
- Зарегистрирован: 13 янв 2014, 09:54
- Репутация: 2
Re: Использование скриптов на Python в ArcGIS 9.3.1
Да, я работаю с лицензионной версией ArcGIS, поэтому другого варианта особо и не рассматривала. Возможно для домашних проектов попробую QGIS (честно говоря, даже и не слышала об этой ГИС). Она же в свободном доступе, а где скачать можно?fall_out_bug писал(а):Если есть ресурсы для покупки лицензии ArcGIS - то пожалуйста, можете с ним работать. Но с вашими задачами вполне хватит и QGIS.
-
trir
- Гуру
- Сообщения: 5365
- Зарегистрирован: 09 апр 2010, 19:30
- Репутация: 1021
- Ваше звание: просто мимо прохожу
- Откуда: Ё-бург
Re: Использование скриптов на Python в ArcGIS 9.3.1
http://nextgis.ru/nextgis-qgis/
Неправильно вопрос стоял, язык тут - дело десятое.
В какой Системе Координат у вас модель и карта?
Неправильно вопрос стоял, язык тут - дело десятое.
В какой Системе Координат у вас модель и карта?
-
Anna_G
- Интересующийся
- Сообщения: 17
- Зарегистрирован: 13 янв 2014, 09:54
- Репутация: 2
Re: Использование скриптов на Python в ArcGIS 9.3.1
Модель у меня в системе координат x,y,σ,t (для упрощения вычислений перешли из декартовой системы в сигма), а про карту на данном этапе пока ничего не могу сказать. Возможно она будет в системе координат UTM или WGS84, так как район там мало изученный и скорее всего данные со спутника будут браться.trir писал(а):В какой Системе Координат у вас модель и карта?
-
trir
- Гуру
- Сообщения: 5365
- Зарегистрирован: 09 апр 2010, 19:30
- Репутация: 1021
- Ваше звание: просто мимо прохожу
- Откуда: Ё-бург
Re: Использование скриптов на Python в ArcGIS 9.3.1
А в какой СК у вас x, y? От какого "пенька" вы их отмеряли??
-
Anna_G
- Интересующийся
- Сообщения: 17
- Зарегистрирован: 13 янв 2014, 09:54
- Репутация: 2
Re: Использование скриптов на Python в ArcGIS 9.3.1
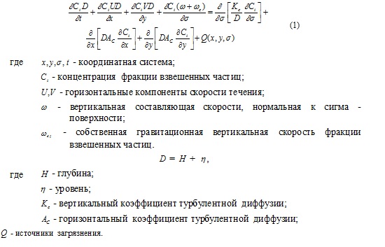
Вот моя модель:trir писал(а):А в какой СК у вас x, y? От какого "пенька" вы их отмеряли??
- Вложения
-
- Трехмерная модель.jpg (62.32 КБ) 11478 просмотров
-
lam
- Гуру
- Сообщения: 1018
- Зарегистрирован: 01 авг 2012, 13:55
- Репутация: 241
Re: Использование скриптов на Python в ArcGIS 9.3.1
Этап сбора данных уже прошли?
-
trir
- Гуру
- Сообщения: 5365
- Зарегистрирован: 09 апр 2010, 19:30
- Репутация: 1021
- Ваше звание: просто мимо прохожу
- Откуда: Ё-бург
Re: Использование скриптов на Python в ArcGIS 9.3.1
От какой точки на местности вы откладываете свои x, y???
Кто сейчас на конференции
Сейчас этот форум просматривают: нет зарегистрированных пользователей и 4 гостя