автоматическое создание композитов LANDSAT 7

Решенные задачи, первая запись - описание решения.
Ответить
Аватара пользователя
rhot
Гуру
Сообщения: 1727
Зарегистрирован: 25 янв 2011, 17:50
Репутация: 194
Ваше звание: доктор
Откуда: Архангельск

автоматическое создание композитов LANDSAT 7

Сообщение rhot » 07 окт 2012, 15:26

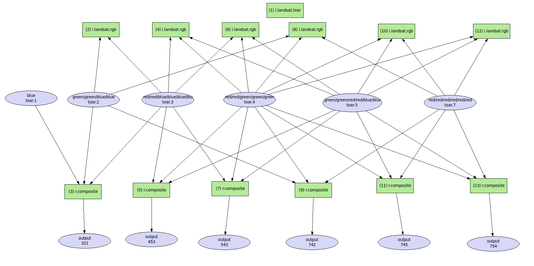
Привожу одну из простейших моделей для автоматического создания композитов LANDSAT в GRASS, которой пользуюсь ежедневно.
toar7_composite.png
Модель автоматического создания композитов
toar7_composite.png (54.21 КБ) 29023 просмотра
Сцены LANDSAT должны быть загружены в GRASS, а названия каналов - иметь префикс B.
Входные данные: файл метаданных, поставляемый с ДДЗ - MLT

Что делает:
1) проводит атмосферную коррекцию каналов (по упрощённой схеме из-за дефицита времени :) );
2) калибрует каналы для более лучшего отображения;
3) создаёт композитные изображения: 321, 453, 543, 742, 745, 754.

Запускать в Graphical Modeler из mapset'a со сценами.
Версия GRASS 6.4.2 и выше
Вложения
L7_toar_composite.txt
GRASS model file - администратор запретил загружать файлы *.gxm, поэтому поменяйте разрешение файла сами.
(12.13 КБ) 1231 скачивание
___________(¯`·.¸(¯`·.¸ Scientia potentia est _/ {SILVA}:::{FOSS}:::{GIS} \_ Знание сила ¸.·´¯)¸.·´¯)___________

Александр Мурый
Гуру
Сообщения: 5173
Зарегистрирован: 26 сен 2009, 16:26
Репутация: 792
Ваше звание: званий не имею
Откуда: Москва

Re: автоматическое создание композитов LANDSAT 7

Сообщение Александр Мурый » 07 окт 2012, 20:56

Отлично, rhot, ещё бы небольшую инструкцию, как загрузить эту модель в GRASS + несколько красивых картинок с композитами == статья :)

Вот что лично меня раздражает в этих моделях, так это их нечитабельность. Скрипт открыл --> почитал --> подправил --> запустил, а здесь надо GUI врубать, мышковозить и т.д.
Редактор материалов, модератор форума

Hornbeam
Участник
Сообщения: 54
Зарегистрирован: 21 июл 2011, 14:20
Репутация: 4
Откуда: Юхнов

Re: автоматическое создание композитов LANDSAT 7

Сообщение Hornbeam » 08 окт 2012, 14:17

amuriy писал(а):Отлично, rhot, ещё бы небольшую инструкцию, как загрузить эту модель в GRASS + несколько красивых картинок с композитами == статья :)
Было бы просто здорово, если это автор добавит! Ждем!

Аватара пользователя
rhot
Гуру
Сообщения: 1727
Зарегистрирован: 25 янв 2011, 17:50
Репутация: 194
Ваше звание: доктор
Откуда: Архангельск

Re: автоматическое создание композитов LANDSAT 7

Сообщение rhot » 08 окт 2012, 18:08

Ну вы просто не оставляете мне шансов для отступления :) Придётся делать скрины и делать инструкцию...
___________(¯`·.¸(¯`·.¸ Scientia potentia est _/ {SILVA}:::{FOSS}:::{GIS} \_ Знание сила ¸.·´¯)¸.·´¯)___________

Voltron
Гуру
Сообщения: 2627
Зарегистрирован: 29 мар 2007, 14:12
Репутация: 34
Откуда: Ukraine

Re: автоматическое создание композитов LANDSAT 7

Сообщение Voltron » 08 окт 2012, 18:38

Если бы кое-кто сразу правильно оформил черновик....

Аватара пользователя
Максим Дубинин
MindingMyOwnBusiness
Сообщения: 9129
Зарегистрирован: 06 окт 2003, 20:20
Репутация: 748
Ваше звание: NextGIS
Откуда: Москва
Контактная информация:

Re: автоматическое создание композитов LANDSAT 7

Сообщение Максим Дубинин » 08 окт 2012, 19:50

а не поможет, статья в вики - перепост из блога, мы не публикуем перепосты.
пристегивайтесь, турбулентность прямо по курсу

Аватара пользователя
rhot
Гуру
Сообщения: 1727
Зарегистрирован: 25 янв 2011, 17:50
Репутация: 194
Ваше звание: доктор
Откуда: Архангельск

Re: автоматическое создание композитов LANDSAT 7

Сообщение rhot » 08 окт 2012, 20:48

Максим Дубинин писал(а):а не поможет, статья в вики - перепост из блога, мы не публикуем перепосты.
Что вы считаете перепостом? :)
___________(¯`·.¸(¯`·.¸ Scientia potentia est _/ {SILVA}:::{FOSS}:::{GIS} \_ Знание сила ¸.·´¯)¸.·´¯)___________

Аватара пользователя
Максим Дубинин
MindingMyOwnBusiness
Сообщения: 9129
Зарегистрирован: 06 окт 2003, 20:20
Репутация: 748
Ваше звание: NextGIS
Откуда: Москва
Контактная информация:

Re: автоматическое создание композитов LANDSAT 7

Сообщение Максим Дубинин » 08 окт 2012, 21:11

на гислабе мы очень очень сильно стараемся не публиковать то, что уже опубликовано где либо, заготовка в вики упомянутая Voltron является копией статьи в блоге, ссылка на который так же есть в вики.
пристегивайтесь, турбулентность прямо по курсу

Аватара пользователя
rhot
Гуру
Сообщения: 1727
Зарегистрирован: 25 янв 2011, 17:50
Репутация: 194
Ваше звание: доктор
Откуда: Архангельск

Re: автоматическое создание композитов LANDSAT 7

Сообщение rhot » 08 окт 2012, 21:15

а вот это как понимать?
Статья ... обязательно должна быть: 1. ...или переводом, ранее нигде не публиковавшимся на русском языке
___________(¯`·.¸(¯`·.¸ Scientia potentia est _/ {SILVA}:::{FOSS}:::{GIS} \_ Знание сила ¸.·´¯)¸.·´¯)___________

Аватара пользователя
Максим Дубинин
MindingMyOwnBusiness
Сообщения: 9129
Зарегистрирован: 06 окт 2003, 20:20
Репутация: 748
Ваше звание: NextGIS
Откуда: Москва
Контактная информация:

Re: автоматическое создание композитов LANDSAT 7

Сообщение Максим Дубинин » 08 окт 2012, 21:58

о, прошу прощения, двуязычность не дала толком понять, что оригинал на английском, тогда все нормально.

Вопрос, я тогда отделяю все от поста Voltron в отдельную тему? Это ведь другая статья?
пристегивайтесь, турбулентность прямо по курсу

Аватара пользователя
rhot
Гуру
Сообщения: 1727
Зарегистрирован: 25 янв 2011, 17:50
Репутация: 194
Ваше звание: доктор
Откуда: Архангельск

Re: автоматическое создание композитов LANDSAT 7

Сообщение rhot » 09 окт 2012, 08:37

Нет, Voltron правильно отметил, что речь идёт по сути об одной и той же статье, которая недоделана.
___________(¯`·.¸(¯`·.¸ Scientia potentia est _/ {SILVA}:::{FOSS}:::{GIS} \_ Знание сила ¸.·´¯)¸.·´¯)___________

Ответить

Вернуться в «Рецепты»

Кто сейчас на конференции

Сейчас этот форум просматривают: нет зарегистрированных пользователей и 6 гостей