Вопросы общего характера по ГИС и дистанционному зондированию, не связанные с конкретным ПО.
-
xar4enkkoff
- Активный участник
- Сообщения: 107
- Зарегистрирован: 17 янв 2010, 00:07
- Репутация: 5
- Откуда: Курск
Сообщение
xar4enkkoff » 17 янв 2010, 15:45
Предположим, что у нас есть какая-то четко ограниченная территория (остров), симметричная по некоторой широтной и некоторой меридиональной оси (например, круг). Тогда центроид территории совпадет с площадным центром (точкой пересечения линий параллели и меридиана, каждая из которых делит территорию пополам, а в купе на 4 части). Это идеальный случай. Теперь представим остров в форме буквы "Г". Центроид попадет куда-то в океан, а центр площади будет в районе изгиба на суше. Есть ли ГИС, которая может рассчитать координаты центра площади? Если да, то какая и как?
[Сообщение с мобильного устройства]
[Сообщение с мобильного устройства] 
-
Olga_@@@
- Гуру
- Сообщения: 715
- Зарегистрирован: 24 фев 2009, 15:42
- Репутация: 0
- Ваше звание: городошник
- Откуда: Екатеринбург
-
Контактная информация:
Сообщение
Olga_@@@ » 17 янв 2010, 16:14
Может быть я не совсем поняла вопрос, но то что Вы назвали центром площади в AutoCad Map (Civil) называется центроидом, но расположено как раз там, где вы описываете.
а центр площади будет в районе изгиба на суше
И их координаты можно легко извлечь.
У меня из Apple дома только компот.
-
xar4enkkoff
- Активный участник
- Сообщения: 107
- Зарегистрирован: 17 янв 2010, 00:07
- Репутация: 5
- Откуда: Курск
Сообщение
xar4enkkoff » 17 янв 2010, 17:24
Посмотрю, покопаюсь, но обычно центроид это центр габаритной для объекта трапеции сети координат. И во всех ГИС, в которых я пробовал это делать центроид не совпадал с центром площади. Допустим для карты Франции в wgs84 центроид не совпадает с центром площади примерно на 80 км:-). Это при том, что Франция довольно правильной шестиугольной формы.
[Сообщение с мобильного устройства] 
-
xar4enkkoff
- Активный участник
- Сообщения: 107
- Зарегистрирован: 17 янв 2010, 00:07
- Репутация: 5
- Откуда: Курск
Сообщение
xar4enkkoff » 17 янв 2010, 17:25
Спасибо за помощь, Ольга
[Сообщение с мобильного устройства] 
-
Olga_@@@
- Гуру
- Сообщения: 715
- Зарегистрирован: 24 фев 2009, 15:42
- Репутация: 0
- Ваше звание: городошник
- Откуда: Екатеринбург
-
Контактная информация:
Сообщение
Olga_@@@ » 17 янв 2010, 20:17
Возможно меня сбивает терминология:
Теперь представим остров в форме буквы "Г". Центроид попадет куда-то в океан, а центр площади будет в районе изгиба на суше.
У меня как-то центроиды не вылетают за пределы фигуры, они всегла внутри. А, вот автокадовские центры масс, как раз могут оказаться где угодно, в том числе и за пределами контура.
У меня из Apple дома только компот.
-
JEY
- Активный участник
- Сообщения: 228
- Зарегистрирован: 17 июл 2008, 13:42
- Репутация: 1
Сообщение
JEY » 18 янв 2010, 09:03
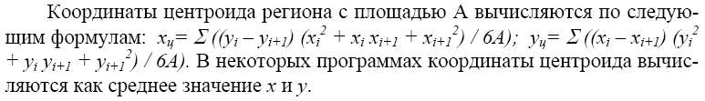
Недавно я нашел в интернете неплохую статью о базовых алгоритмах, применяемых в ГИС. Так вот там была описана формула вычисления центроида. Вот выписка из этой статьи:
-
Вложения
-

- гис.PNG (14.76 КБ) 13096 просмотров
-
Alexey
- Участник
- Сообщения: 56
- Зарегистрирован: 21 май 2008, 07:47
- Репутация: 1
Сообщение
Alexey » 18 янв 2010, 11:46
Подтверждаю, что в Mapinfo центроиды создаются внутри площадного объекта.
Сам сталкивался с подобным опасением, что для невыпуклых полигонов центроиды (как центры масс) будут вне области - проверка показала, что все в порядке.
А вот центр масс - он может "выпадать" за пределы области, да.
Насчет формулы - можно ли ссылку на полную статью? Интересно.
-
JEY
- Активный участник
- Сообщения: 228
- Зарегистрирован: 17 июл 2008, 13:42
- Репутация: 1
Сообщение
JEY » 18 янв 2010, 12:28
К сожалению ссылку на сайт, где я ознакомился с этой статьей, я утерял. Но у меня есть копия этой статьи в формате PDF (если устроит). Могу выслать Вам на почту.
-
geologic
- Гуру
- Сообщения: 852
- Зарегистрирован: 15 сен 2005, 13:19
- Репутация: 6
- Откуда: москва
-
Контактная информация:
Сообщение
geologic » 18 янв 2010, 12:42
Вопрос центроидов и центра тяжести уже обсуждался на этом форуме
viewtopic.php?f=16&t=3132
Центроид в общем случае не может быть центром тяжести, из-за требований ГИС иметь центроид ВНУТРИ полигона, ведь не все полигоны достаточно выпуклые. Так что для нахождения ЦТ нужны отдельные, специальные функции. По ссылке там есть идеи, как вычислять, если об этом речь. Посчитать геометрические х-ки упрощенно, длину ширину и центр как их пересечение тоже обсуждалось, если надо, найду ссылки.
-
xar4enkkoff
- Активный участник
- Сообщения: 107
- Зарегистрирован: 17 янв 2010, 00:07
- Репутация: 5
- Откуда: Курск
Сообщение
xar4enkkoff » 19 янв 2010, 07:05
Был бы очень признателен за эту ссылку

.
П.С. Центроид MapInfo почему-то далеко не всегда удовлетворяет моему первому условию. Т.е. не является точкой пересечения линий сетки, половинящих полигон.
[Сообщение с мобильного устройства] 
-
geologic
- Гуру
- Сообщения: 852
- Зарегистрирован: 15 сен 2005, 13:19
- Репутация: 6
- Откуда: москва
-
Контактная информация:
Сообщение
geologic » 19 янв 2010, 11:31
viewtopic.php?t=1709
Только не обольщайтесь способом пересечения двух размерностей: найти длину задача решается, а ширина относится к пока нерешенным, даже само понятие не формализовано для общего случая. Частно как у вас - задавшись осями координат - можно решить, только это не будет корректно для сложных фигур, порисуйте случаи чтобы убедиться. Хотя если ваше понятие центроида совпадает с вашим же методом...
Наиболее логичный подход к ЦТ в ГИС - растровым, грид-способом, хотя это будет не точно, за счет дискретности. Хотя там и основные матметоды излагались.
Сейчас этот форум просматривают: нет зарегистрированных пользователей и 2 гостя